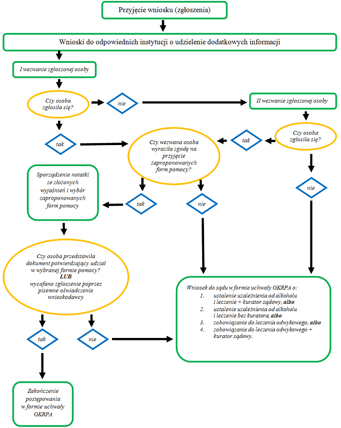
Schemat postępowania
- wszczęcie procedury dotyczącej zobowiązania do leczenia odwykowego następuje z chwilą złożenia przez wnioskodawcę pisemnego wniosku o zobowiązanie do leczenia odwykowego osoby uzależnionej,
- Gminna Komisja Rozwiązywania Problemów Alkoholowych kieruje wnioski do stosownych instytucji (Ośrodek Pomocy Społecznej, Policja, kurator sądowy itp.) o udostępnienie dodatkowych informacji o zgłoszonej osobie, celem podjęcia dalszych efektywnych działań w kierunku poradnictwa specjalistycznego,
- osobę zgłoszoną wzywa się maksymalnie dwa razy w celu przeprowadzenia z nią wywiadu oraz zaproponowania formy pomocy: dobrowolnego poddaniu się leczeniu odwykowemu, pomocy terapeutycznej we wskazanych ośrodkach, pomocy psychiatrycznej, psychologicznej, prawnej, medycznej bądź udziału w cyklu rozmów interwencyjno-motywacyjnych,
- gdy osoba nie stawi się dwukrotnie w wyznaczonych terminach, bądź nie podda się leczeniu odwykowemu, czy też nie przedstawi pisemnego poświadczenia skorzystania z innych form pomocy lub jej odmówi – komisja podejmuje uchwałę o skierowaniu wniosku do sądu na badanie przez biegłych o ustalenie, czy osoba ta jest uzależniona od alkoholu i zobowiązanie do leczenia odwykowego. Komisja może również wnioskować o dodatkowe ustanowienie dla danej osoby kuratora sądowego,
- gdy osoba spełni wymogi określone w punkcie wyżej, względnie zostanie złożone pisemne oświadczenie przez wnioskodawcę, komisja podejmuje uchwałę o zakończeniu postępowania. W trakcie trwania procedury o zobowiązanie do leczenia odwykowego wnioskodawca może wycofać wniosek o leczenie jedynie w formie pisemnej wraz z uzasadnieniem podjętej decyzji. Członkowie Gminnej Komisji Rozwiązywania Problemów Alkoholowych w Czerwionce-Leszczynach udzielają informacji o miejscach, w których można uzyskać fachową pomoc oraz wsparcie. Osoba zainteresowana otrzymuje ulotkę - informator z miejscami pomocy, do których może się zgłosić.
